结构搜索

    全站搜索

    在线客服

  •  诊断医药客服  新材料客服

    当前位置: 行业资讯

PARP7抑制剂最新研究进展

2024-01-11 来源:转载自第三方

本文转自x-mol
PARP7是细胞中I型干扰素通路的主要抑制因子,抑制PARP7可重新激活cGAS-STING通路介导的先天免疫,并可增强由T细胞介导的适应性免疫,提高机体的抗肿瘤免疫应答(图1)。RBN-2397是目前唯一一个进入临床研究的PARP7抑制剂。I期临床的部分结果显示,RBN-2397的耐受性好,目前正在针对应答瘤种开展进一步的扩组研究(NCT04053673)。但是,RBN-2397除了对PARP7(IC50: 5.0 ± 2.8 nM)具有抑制作用外,其对PARP1(IC50: 29 ± 8 nM)、PARP2(IC50: 17 ± 7 nM)和PARP12(IC50: 26 ± 8 nM)也具有较强的抑制活性,选择性较差,且体内代谢快、暴露量低,为后期的临床开发带来不确定性。

图1. I型干扰素通路
近日,中国药科大学药物化学系徐云根/朱启华/邹毅团队在药物化学顶尖期刊Journal of Medicinal Chemistry 发表了封面文章,报道了一种全新结构的选择性PARP7抑制剂的发现过程。该团队通过分子动力学模拟获得RBN-2397与基于AlphaFold的人源PARP7的复合物稳定结构,并进行分子对接研究。在此基础上,采用骨架跃迁和“刚性约束”策略,设计、合成并发现了吲唑甲酰胺衍生物XY-01(PARP7 IC50: 4.5 ± 0.01 nM),柔性指数从0.55降低至0.25(图2)。

图2.(A)基于“构象限制”和“骨架跃迁”策略设计全新结构的PARP7抑制剂;(B)RBN-2397与XY-01的叠合图;(C)XY-01的优化方向
在此基础上,研究团队对XY-01的结构开展了进一步优化,并发现化合物 (S)-XY-05对PARP7的抑制活性强(PARP7 IC50: 4.5 ± 0.01 nM),且亚型选择性好(图3)。小鼠体内药代动力学实验表明,(S)-XY-05具有较好的代谢稳定性(T1/2: 1.22 h)和口服吸收(AUC: 16999 h∙ng/mL; F: 94.6%),显著优于RBN-2397 (T1/2: 0.15 h; AUC: 656 h∙ng/mL; F: 25.67%)。

图3. 从XY-01到 (S)-XY-05的结构优化

在Balb/c小鼠同种移植 CT26 结肠癌模型实验中,经灌胃给药,(S)-XY-05在6.25 mg/kg剂量下即可起效,25 mg/kg剂量下的抑瘤率高达83%,显著优于RBN-2397 (100 mg/kg, TGI: 4 %)(图4)。实验过程中,所有给药组的小鼠体重均未出现下降,HE染色未见小鼠的心肝脾肺肾出现异常。

图4. (S)-XY-05在Balb/c小鼠同种移植 CT26 结肠癌模型上的抗肿瘤活性研究,每个化合物均为灌胃给药、一天两次。(A) 肿瘤体积变化曲线: RBN-2397 (100 mg/kg, TGI: 4 %), (S)-XY-05 (6.25 mg/kg, TGI: 42 %), (S)-XY-05 (12.5 mg/kg, TGI: 53 %), (S)-XY-05 (25 mg/kg, 83 %). (B) 肿瘤重量. (C) 肿瘤照片. (D) 小鼠体重变化曲线
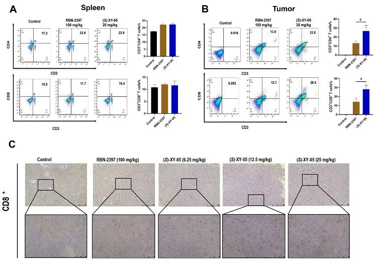
提取肿瘤组织进行qPCR和免疫组化实验,结果显示(S)-XY-05提高了肿瘤组织内IFN-β的表达水平,说明肿瘤组织内I型干扰素信号通路的重新激活。流式细胞术实验和免疫组化实验结果显示,(S)-XY-05促进了肿瘤组织内T细胞的募集,而脾脏组织中的T细胞基本不变,说明(S)-XY-05可特异性激活肿瘤组织内的I型干扰素信号通路,这也是PARP7抑制剂区别于其它肿瘤免疫疗法的重要特征(图5)。

图5.(A)脾脏中的T细胞数量的变化情况;(B)肿瘤组织内T细胞数量的变化情况;(C)肿瘤组织内CD8的免疫组化染色情况
值得注意的是,该团队于2023年初在Journal of Medicinal Chemistry还发表了一篇文章 [1],该研究从RBN-2397的结构出发,使用环合策略得到一系列哒嗪酮类PARP7抑制剂。其中候选化合物P-7-1(文中为I-1)是该领域首个口服有效的高选择性PARP7抑制剂。


中国药科大学药学院博士后古宏峰和2023级博士研究生严文昕为本论文的共同第一作者,邹毅副研究员、徐云根教授和朱启华教授为本文的共同通讯作者,中国药科大学为本文的唯一通讯单位。



如果涉及转载授权,请联系我们。

苏州地址:苏州工业园区方洲路128号 邮编:215125
电话:0512-87182055 邮箱:sales@yacoo.com.cn
宿迁地址:宿迁市宿豫区电商产业园谷客大厦(A9栋)一楼 邮编:223801
山东地址:山东济宁市新材料产业园区 邮编:272211
安徽地址:安徽安庆市安庆高新区皇冠路8号 邮编:246005
海外公司名称: Yacoo Science America LLC
海外地址:14 Cypress Bayou Court, Spring, TX 77382
© 2010 苏州亚科科技股份有限公司[苏ICP备15045967号]
亚科信息管理平台   用户登录   站内地图