产品搜索
结构搜索
全站搜索
当前位置: 专题聚焦
中科大胡源Biomaterials: 新型ROS响应性前药协同米托蒽醌化疗
本文转自X-MOL
活性氧 (ROS) 作为一种内源性刺激,已被广泛应用于肿瘤特异性治疗中激活药物递送系统 (DDSs)。然而,肿瘤微环境 (TME) 内源性ROS不足以达到有效的治疗效果,癌细胞已经通过上调谷胱甘肽 (GSH) 水平来适应高氧化应激。基于此,中国科学技术大学张红杰硕士等设计了一种新的具有GSH消耗能力和ROS自供能力的ROS激活自我牺牲前药CASDB。论文通讯作者为中国科学技术大学宋磊、胡源和中国科学技术大学第一附属医院马小鹏。

Fig. 1. Schematic illustration of CMPs for prodrug CASDB enhancing chemotherapy of mitoxantrone by tumor-specific amplification of oxidative stress.
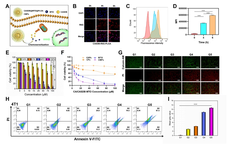
作者通过纳米沉淀法制备得到刺激响应性纳米粒子 (CASDB-MTO-PLGA Nanoparticles, CMPs),将CASDB与临床化疗药物米托蒽醌 (MTO) 和PLGA相结合。CMPs可通过高渗透长滞留效应(Enhanced Permeability and Retention effect, EPR effect)在肿瘤组织中达到预期的积累,从而有效诱导肿瘤细胞凋亡。特别是肿瘤部位的ROS可触发CASDB的牺牲,生成肉桂醛 (CA) 和醌甲基 (QM)。CA和QM协同促进氧化应激对线粒体的损伤,导致癌细胞对MTO更加敏感。同时,MTO扰乱癌细胞的细胞微环境,从而进一步促进CASDB的降解。

Fig. 2. (A) Schematic diagram of the preparation of CMPs. (B) TEM images of CMPs (1.75 mg/mL) at 0 week. Scale bar: 500 nm. (C) Hydrodynamic particle size distribution of CMPs 0 week and (D) 0, 1, 4 weeks, respectively. (E) Encapsulation efficiency of CASDB and Loading Content of CASDB in CMPs (F) Encapsulation efficiency of MTO and Loading Content of MTO in CMPs. (G, H) In vitro release profile of CASDB/MTO from CMPs in PBS under different pH conditions (with or without 100 μM H2O2).
实验结果表明,CMPs可用于协同肿瘤特异性抗癌治疗,全身毒性可忽略不计。CMPs的半最大抑制浓度 (IC50) 为6.53 μM,而纯药物米托蒽醌的IC50为14.76 μM。

Fig. 3. (A) The scheme of CMPs endocytosis into cancer cells and intracellular released CASDB and MTO enhanced chemotherapy. (B) CLSM images of 4T1 cells treated with Rhodamine 6G@CASDB-PLGA (R6G-CPs) for different times, scale bar: 20 μm. (C, D) Cell uptake of Rhodamine 6G@CASDB-PLGA (R6G-CPs) analyzed by FCM (Mean ± S.D. n = 3). (E) Cell viability of 4T1 cells after various treatments (CAPs, CPs, MTO and CMPs). (Mean ± S.D. n = 6). (F) Cytotoxicity of free MTO, CAPs, CPs and CMPs against 4T1 cells after 24 h incubation (Mean ± S.D. n = 6). (G) Live/dead staining images of 4T1 cells of different treatments for 6 h. Scale bar: 100 μm. (H) Flow cytometry analysis of 4T1 cells stained with Annexin V-FITC/PI after treatment for 24 h: G1: Control, G2: CAPs, G3: CPs, G4: MTO, G5: CMPs. the concentration based on CA/CASDB :50 μM, or MTO: 20 μM. Data in the gate were shown as %. (I) Live/dead staining quantitative analysis using Image J. ** P < 0.01, ****p < 0.0001. G1: PBS, G2: CAPs, G3: CPs, G4: MTO, G5: CMPs.
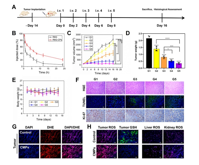
CMPs组抑瘤效果最强,肿瘤大小增加到1.2倍(对照组:20.6倍,仅MTO: 3.0倍)。该研究对设计有效的前药以克服传统化疗的缺陷具有启发意义。

Fig. 4. (A) Schematic process for in vivo therapeutic efficacy process. (B) Pharmacokinetics of R6G and R6G-CPs. (C)Tumor volume changes during the treatments (n = 4). (D) The tumor weight of group G1-G5 and (E) Average body weight changes during treatments. (F) H&E, TUNEL and Ki67 staining of tumor tissues after various treatments. Scale bar: 100 μm. (G, H) ROS detection of tumor, liver and kidney by dihydroethidium (DHE) and GSH staining of tumor by Alexa Fluor® 488 dye. Scale bar: 50 μm. (Mean ± SD, n = 4). G1: PBS, G2: CAPs, G3: CPs, G4: MTO, G5: CMPs. *P < 0.05, ** P < 0.01, *** P < 0.001, ****p < 0.0001.
A novel ROS-activable self-immolative prodrug for tumor-specific amplification of oxidative stress and enhancing chemotherapy of mitoxantrone
Hongjie Zhang, Weijian Chen, Jing Wang, Wenxiang Du, Bibo Wang, Lei Song, Yuan Hu, Xiaopeng Ma
Biomaterials, 2022, DOI: 10.1016/j.biomaterials.2022.121954