产品搜索
结构搜索
全站搜索
当前位置: 专题聚焦
一种结合在NES凹槽内部隐藏口袋的新型非共价CRM1抑制剂
本文转自x-mol
正常的细胞功能需要通过核孔复合物(NPC)在核质中运输货物。小分子可以被动地通过NPC扩散,而较大货物的运输则需要转运受体。CRM1作为细胞中主要的出核转运受体,负责超过一千种蛋白的出核转运,其包括一些与肿瘤发生发展的相关蛋白。CRM1在多种肿瘤中高表达,已被确定为许多肿瘤的治疗靶点。CRM1抑制剂中具有代表性的有KPT-330,已经获得FDA批准用于耐药和复发性多发性骨髓瘤。KPT-330容易和半胱氨酸反应,其毒性一定程度上限制了临床的疗效。近日,电子科技大学、四川大学的孙庆祥、张霞团队通过计算机辅助高通量筛选,发现了一系列具有稳定骨架结构的非共价CRM1抑制剂。这些抑制剂可以深入结合到CRM1的内部空腔中,抑制CRM1的核输出及多种肿瘤细胞的生长。这一成果近期发表在Journal of Medicinal Chemistry 期刊。文章的第一作者是四川大学生物治疗国家重点实验室的研究生李琮、张谦、黄温馨、黄露义和龙庆。
在这项研究工作中,作者首先通过计算机辅助高通量虚拟筛选了140万个化合物,发现了一系列可以占据之前未被发现的隐藏凹槽的具有新型稳定骨架的化合物,作者解析了这些化合物与CRM1的复合物结构,并分析了初步构效关系(SAR)。

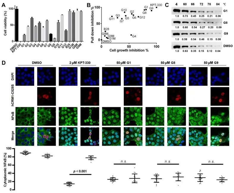
然后,根据SAR 分析设计并合成了一系列的衍生物,并检测了这些小分子的CRM1抑制活性,找到了三个体外抑制活性最强的小分子G1、G8、G9,通过MST测定了这些化合物的亲和力,三种化合物的亲和力分别为3.6 μM、1.8 μM、1.6 μM。

细胞实验进一步证实了三种化合物可以在肿瘤细胞中抑制CRM1的核输出功能。并且,化合物抑制CRM1的能力与其抗肿瘤能力有很强的相关性。KPT-330在CRM1的C528S突变的细胞中丧失了抑制活性,但是这一系列抑制剂不受C528T突变的影响。这项工作为后续的临床前及临床研究奠定了基础。
